廣州中望龍騰軟件股份有限公司(以下簡稱“中望軟件”)是國內領先的CAD/CAM軟件與服務提供商,是國內擁有核心技術自主產權的二維CAD軟件(中望CAD)、高端三維CAD/CAM軟件(中望3D)的國際化軟件企業,擁有中國廣州、武漢、上海、北京及美國佛羅里達五大研發中心,可為全球各行業用戶的不同業務發展需求提供高性價比的CAD/CAM解決方案。為更好支持教育綜合改革和創新創業教育,對接人才培養和產業需求,中望軟件于2008年成立教育事業部,目前已服務四萬余所中小學院校以及3千余所職業院校、本科院校。從青少年創新思維培養,到中國技能人才打造,從課程開發到實踐基地建設,提供全方位整體解決方案,構建教育服務生態體系。中望軟件將積極響應教育部高等教育司的號召,積極參與產學合作協同育人項目,以產業和技術發展的最新需求推動高校人才培養改革。
廣州中望龍騰軟件股份有限公司(以下簡稱“中望軟件”)積極響應教育部的號召,積極參與2019年教育部產學合作協同育人項目(第二批),有志于同高校進行產學合作協同育人,提供專項資金資助高校開展包括“新工科建設項目”“教學內容和課程體系改革項目”“師資培訓項目”及“實踐條件和實踐基地建設項目”在內的四類項目。通過校企合作辦學、建設系列課程及教材、組織教師開展技術培訓、建設聯合實驗室/實踐基地等多種方式,為中國制造、中國創造培養更多高素質人才。
中望軟件2019年教育部產學合作協同育人項目(第二批)開始報名,申報指南如下:
一、 工作流程

二、 申報項目
(一)新工科建設項目
1. 建設內容
為主動應對新一輪科技革命與產業變革,支撐服務創新驅動發展、“中國制造2025”等一系列國家戰略。2017年2月以來,教育部積極推進新工科建設,先后形成了“復旦共識”、“天大行動”和“北京指南”,并發布了《關于開展新工科研究與實踐的通知》、《關于推進新工科研究與實踐項目的通知》,全力探索形成領跑全球工程教育的中國模式、中國經驗,助力高等教育強國建設。
新工科建設項目面向全國高校機械設計制造及其自動化專業、智能建造專業、智能制造工程專業,中望軟件提供經費和資源支持高校新工科研究與實踐,根據產業和技術最新發展的人才需求,通過校企合作辦學、合作育人、合作就業、合作發展,深入開展多樣化探索實踐,形成可推廣的新工科建設改革成果。共同培養實踐能力強、創新能力強、具備國際競爭力的高素質復合型新工科人才。
2. 申報條件
(1) 此項目面向高校,通過校級層面提出申請。
(2) 針對機械設計制造及其自動化專業、智能建造專業、智能制造工程專業等與計算機圖形學、圖形圖像處理、人工智能圖形學及虛擬現實技術有關的新工科研究與實踐。
3. 建設要求
(1) 開展基于Web的CAD圖形比對技術(AI方向)的探索研究及實踐。
(2) 開展基于3D One Plus的可編程技術的AI仿真探索研究。
(3) 開展關于虛擬仿真(Unity3D/UE4)、VR、AR、MR技術在教學中應用的探索研究。
(4) 開展二、三維圖形學開發技術的合作育人項目。
4. 支持辦法
(1) 2019年第二批教育部產學合作協同育人項目,中望軟件共支持3項新工科建設項目。
(2) 提供3萬元/項的直接資助經費。
(3) 在項目開展周期內提供價值5萬元/項的中望相關軟件產品供合作辦學、合作育人及開展多樣化探索實踐使用。
(4) 中望軟件將為立項項目成立專門項目對接團隊,具體負責項目建設過程中的師資培訓與技術支持等服務。
(5) 中望軟件將自主組織項目合作期間的階段性檢查,及項目合作結束后的驗收與交流,形成可推廣的新工科建設改革成果。
(二) 教學內容和課程體系改革項目
1. 建設內容
教學內容和課程體系改革項目面向全國高校土木類、建筑類、水利類、機械類、化工與制藥類、航空航天類、兵器類、工業工程類、電子信息類、設計學類、教育學類等相關專業和教師,由企業提供經費、師資、技術、平臺等方面的支持,將產業和技術的最新發展、行業對人才培養的最新要求引入教學過程,通過課程、系列課程及教材的建設,推動高校更新教學內容、完善課程體系,建成能夠滿足行業發展需要,可共享的課程、教材資源并推廣應用。
2. 申報條件
(1) 此項目面向高校有關專業和教師。
(2) 學科門類及專業要求
土木類:土木工程、給排水科學與工程、道路橋梁與渡河工程
建筑類:建筑學、城鄉規劃、風景園林
水利類:水利水電工程
機械類:機械工程、機械設計制造及其自動化、工業設計、車輛工程
化工與制藥類:化學工程與工藝
航空航天類:航空航天工程、飛行器設計與工程、飛行器制造與工程
兵器類:武器系統與工程、武器發射工程、裝甲車輛工程
工業工程類:工業工程
電子信息類:電磁場與無線技術
設計學類:產品設計
教育學類:教育學、教育技術學、小學教育
(3) 專業辦學歷史不少于1年。
3. 建設要求
主要圍繞以中望CAD教育版、中望建筑CAD教育版、CADbro教育版、中望3D教育版、中望機械CAD教育版、中望電磁仿真軟件、中望景園、中望龍騰沖壓模、龍騰塑膠模具、中望地鐵線路設計、3D One、3D One Plus、3D One Cut、中望建筑工程識圖能力實訓評價軟件、中望3D EDUBIM識圖教學軟件、中望機械工程識圖能力實訓評價軟件為基礎的課程建設及教材開發,進而完成本項目的整體實施。
申報人可在以上研究課題中選擇與自己研究方向接近的課題進行申報。
4. 支持辦法
(1) 2019年第二批教育部產學合作協同育人項目,中望軟件共支持3項教學內容和課程體系改革項目。
(2) 提供3萬元/項的直接資助經費。
(3) 在項目開展周期內提供價值5萬元/項的中望相關軟件產品供課程開發及教材建設使用。
(4) 中望軟件將為立項項目成立專門項目對接團隊,具體負責項目建設過程中的師資培訓、技術支持等服務。
(5) 中望軟件將自主組織項目合作期間的階段性檢查,及項目合作結束后的驗收與交流,并建成能夠滿足行業發展需要,可共享的課程、教材資源并推廣應用。
(三) 師資培訓項目
1. 建設內容
師資培訓項目面向全國高校土木類、建筑類、水利類、機械類、工業工程類、教育學類等相關專業的青年教師,由企業組織教師開展技術培訓、經驗分享、項目研究等工作,提升教師的工程實踐能力和教學水平。
2. 申報條件
(1) 項目申報人應為主管教學和教師發展的負責人。
(2) 項目申報有關院系專業限定要求
土木類:土木工程、道路橋梁與渡河工程
建筑類:建筑學
水利類:水利水電工程
機械類:機械工程、機械設計制造及其自動化、工業設計
工業工程類:工業工程
教育學類:教育學、教育技術學、小學教育
(3) 項目申報人所在院系能夠提供培訓場地,場地面積以能夠滿足參培人員數量為準,場地內需具備與參培人員數量匹配的電腦,電腦配置須能運行所培訓的軟件。
3. 建設要求
(1) 中望3D EDUBIM識圖教學軟件培訓及入課應用師資能力提升
(2) 3D圖形顯示紋理庫建設項目研究
(3) 中望建筑工程識圖能力實訓評價軟件培訓及入課應用師資能力提升
(4) CADbro教育版軟件教材應用研討
(5) 中望機械工程識圖能力實訓評價軟件資源開發(本科應用方向)師資能力提升
(6) 基于web的dwg圖紙對比技術項目研究
(7) 基于Unity3D、UE4、VR、AR、MR技術在實驗教學中的應用進行研討及項目研究
(8) 與K12教育相關的技術學科綜合實踐、創客、STEAM教育、CDIO等一線課程實踐經驗、教學設計演練、新技能素養訓練的培訓、經驗分享及研討活動(面向師范類院校青年教師)
(9) 其他中望建筑類、機械類CAD/CAM產品軟件培訓及入課應用研討。
4. 支持辦法
(1) 2019年第二批教育部產學合作協同育人項目,中望軟件共支持15項師資培訓項目。
(2) 提供1萬元/項的直接資助經費
(3) 在項目開展周期內提供價值1萬元/項的中望相關軟件產品供開展技術培訓、經驗分享及項目研究使用。
(4) 中望軟件將為立項項目成立專門項目對接團隊,具體負責項目建設過程中的師資培訓、技術支持等服務。
(5) 中望軟件將自主組織項目合作期間的培訓交流活動,培訓地點設在項目申報人所在學校或中望軟件總部及各分公司。
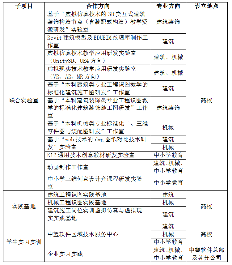
(四)實踐條件和實踐基地建設項目
1. 建設內容
實踐條件和實踐基地建設項目面向全國高校土木類、建筑類、水利類、機械類、化工與制藥類、航空航天類、兵器類、工業工程類、設計學類、教育學類等有關院系,由企業提供軟件設備,在高校建設聯合實驗室、實踐基地等,并開發有關的實驗教學資源,提升實踐教學水平。由企業根據自身條件和需要,提供學生實習實訓崗位(包括時間、期限、地點、數量、崗位、待遇等),高校和企業共同制定有關管理制度,共同加強學生實習實訓過程管理,不斷提高實習實訓效果和質量。
2. 申報條件
(1) 此項目面向高校有關院系。項目申報人應為學院主管實訓條件建設和學生實習就業的負責人。
(2) 項目申報有關院系專業限定要求
土木類:土木工程、給排水科學與工程、道路橋梁與渡河工程
建筑類:建筑學、城鄉規劃
水利類:水利水電工程
機械類:機械工程、機械設計制造及其自動化、工業設計、車輛工程
化工與制藥類:化學工程與工藝
航空航天類:航空航天工程、飛行器設計與工程、飛行器制造與工程
兵器類:武器系統與工程、武器發射工程、裝甲車輛工程
工業工程類:工業工程
設計學類:產品設計
教育學類:教育學、教育技術學、小學教育
(3) 學校須提供滿足聯合實驗室建設、實踐基地建設用場地及硬件設備。
(4) 學校須安排專人與企業共同制定與學生實習實訓有關的管理制度。
3. 建設要求

4. 支持辦法
(1) 2019年第二批教育部產學合作協同育人項目,中望軟件共支持20項實踐條件和實踐基地建設項目。
(2) 在項目開展周期內提供價值10萬元/項的中望相關軟件產品供建設聯合實驗室、實踐基地,以及開發有關實驗教學資源使用。
(3) 中望軟件將為立項項目成立專門項目對接團隊,具體負責項目建設過程中的師資培訓、技術支持等服務。
(4) 中望軟件將自主組織項目合作期間的階段性檢查,及項目合作結束后的驗收與交流,對建成的實驗教學資源進行推廣應用。
三、 申請辦法
1. 計劃參與項目申報的各高校、院系或青年教師應在產學合作協同育人平臺(http://cxhz.hep.com.cn)注冊教師用戶,填寫申報相關信息,并下載《2019年廣州中望龍騰軟件股份有限公司教育部產學合作協同育人項目申報書》進行填寫。
2. 項目申報人須在平臺項目申報截止時間前將加蓋高校校級主管部門公章的申請書形成PDF格式電子文檔(無需提供紙質文檔),于2020年2月10日前上傳至平臺,并發送至中望軟件指定郵箱:cxhz@zwsoft.com 。
3. 中望軟件將于項目申報結束后組織專家進行項目評審,并及時公布入選項目名單。
4. 中望軟件將與項目申報負責人所在高校簽署立項項目協議書。立項項目周期為1年,所有工作應在立項項目協議書約定的項目周期內完成。項目到期后,項目負責人提交結題報告及項目成果,中望軟件將對項目進行驗收。
若有任何疑問,請聯系項目負責人:李衛衛,電話:010-88018244,18610419979。
微信
咨詢
客服
Top
中望軟件技術